******365英国上市公司(集团)官方网站-Global Platform

科研动态

365英国上市集团 当前位置: 首页 > 科研动态

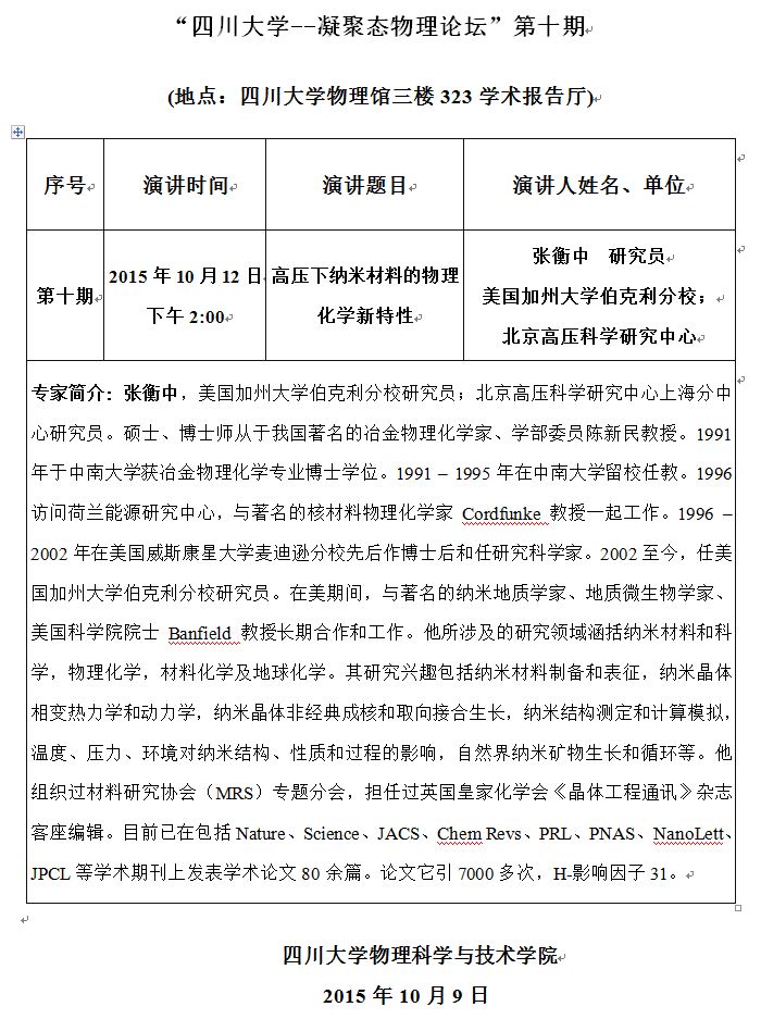
“四川大学--凝聚态物理论坛”第十期: 张衡中研究员学术报告

发布日期:2015-10-10 点击量: 作者: 编辑: 来源:本站

10q.jpg

10q-1.jpg

365英国上市集团 地址:四川省成都市九眼桥望江路29号

365英国上市集团 电话:028-85412322(党政办)028-85412323(学科办)028-85415561(教务办)028-85410030(学生科)

365英国上市集团 邮编 :610064

友情链接
关注我们
365英国上市集团
365英国上市集团
365英国上市集团
365英国上市集团

Copyright 版权所有:365英国上市公司(集团)官方网站-Global Platform